be durchgeführt werden. Des Weiteren kann die unterschiedliche Dichte untersucht
werden.
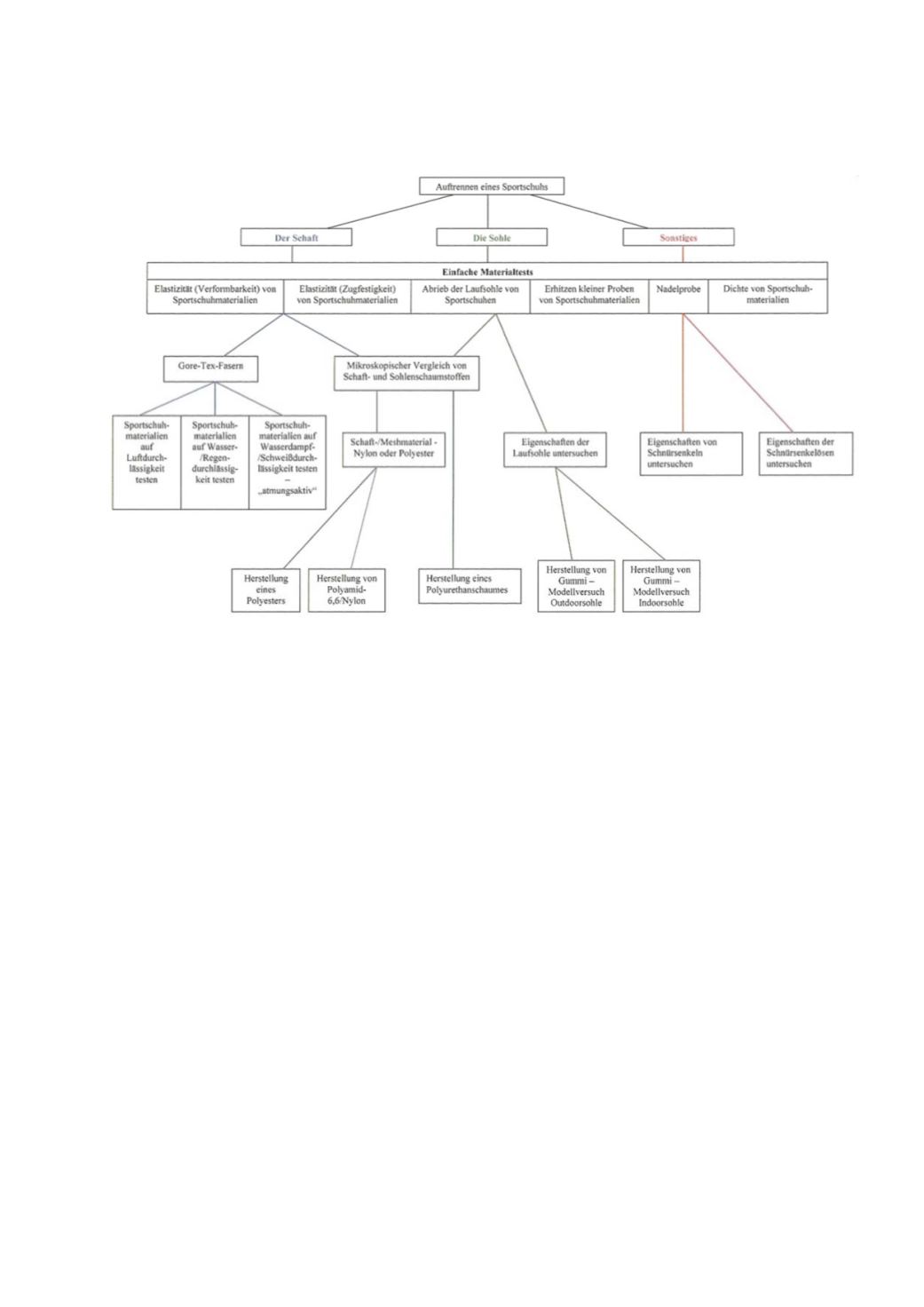
Abb. 2: Übersicht über mögliche experimentelle Untersuchungen
Der Abrieb bzw. die Bodenhaftung der Laufsohle können mit der Einlegesohle,
Brandsohle und Zwischensohle) verglichen werden. Hier kann man die Sohlen mit
Druck auf einer ebenen Fläche hin und her schieben und die notwendige Kraftauf-
wendung vergleichen. Ebenso kann auf diese Art und Weise die unterschiedliche
Griffigkeit von verschiedenen Sportschuhlaufsohlen (Indoor/Outdoor, verschiedene
Sportarten) festgestellt und mit den Anforderungen der jeweiligen Sportart in Bezug
gesetzt werden. Ebenso kann der Schaft untersucht werden. Hier findet sich neben
Kunstleder und Mesh häufig auch Gore-Tex. Auch hier können Zug- und Stoßfestig-
keit aber auch Wasser- und Wasserdampfdurchlässigkeit verglichen werden. Für die
Gore-Tex-Materialien gibt es von den Herstellerfirmen Proben und Test-Kits. Zur wei-
teren Unterscheidung der Sohlen- und Schaftmaterialien können die dort verwende-
ten Materialien mikroskopisch verglichen werden. Hier wird die unterschiedliche Me-
sostruktur vieler Bauteile deutlich.
In guten Lerngruppen kann man dann weiter gehen. Hier können dann Nylon- oder
Polyestervlies im Mesh nachgewiesen werden. Hierzu wird Mesh über der Brenner-
flamme erhitzt und die Zersetzungsprodukte werden mit einem angefeuchteten Stück
Indikatorpapier getestet. Eine basische Reaktion deutet auf Nylon, eine saure Reak-
tion auf Polyester hin. Wenn man mag können Nylon und Polyester dann auch ein-




